About us
Corporate Structure

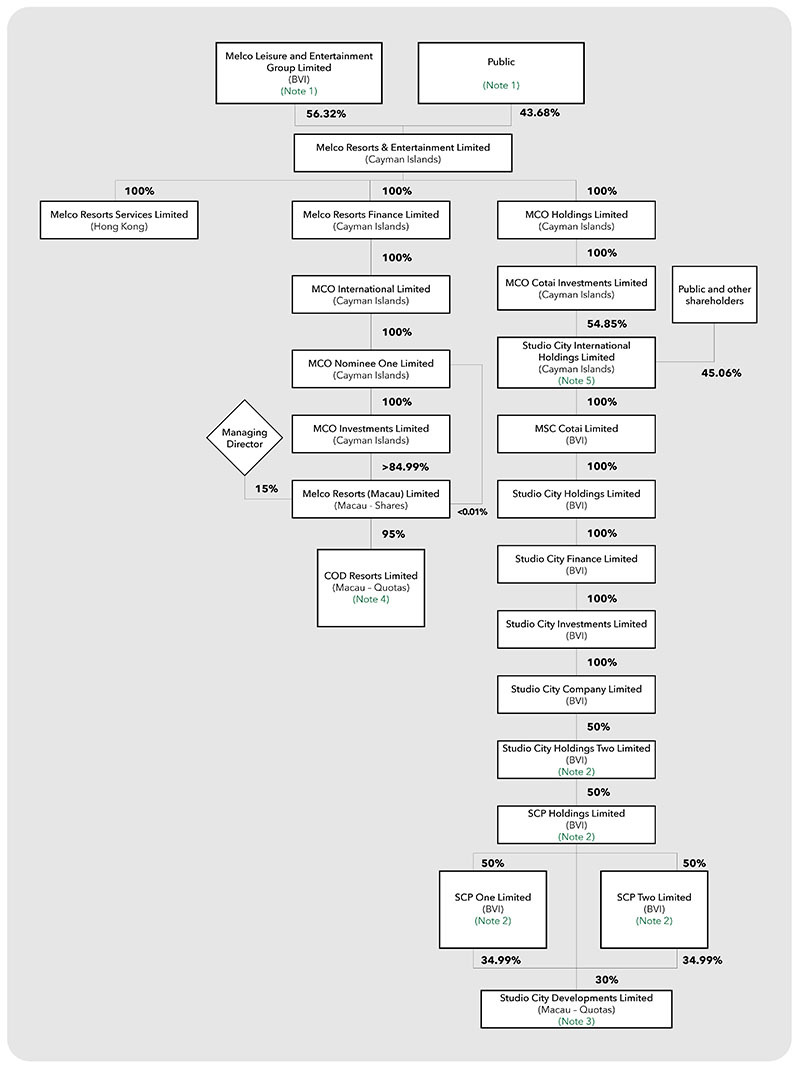
The following diagram illustrates our organizational structure, including the place of formation, ownership interest and affiliation of our significant subsidiaries, as of March 6, 2026:

Notes:

(1) Based on 1,220,376,014 shares outstanding as of March 6, 2026. The 1,220,376,014 shares outstanding include shares held by our depositary bank to facilitate the administration and operation of our share incentive plans. Such shares represent 1.67% of the Company’s outstanding shares as of March 6, 2026. For a description of our share incentive plans, see “Item 6. Directors, Senior Management and Employees — E. Share Ownership — Share Incentive Plans.”

(2) The remaining 50% of the equity interests of these companies are owned by Studio City Holdings Five Limited, a wholly-owned subsidiary of SCI. The 50% interest held by Studio City Holdings Five Limited in various Studio City companies incorporated in the British Virgin Islands is non-voting.

(3) 0.02% of the equity interests are owned by Studio City Holdings Five Limited.

(4) The remaining 5% of the equity interests are owned by MCO Nominee Two Limited.span>

(5) 0.089% of the equity interests are owned by Melco International.